首页
艺蕾大事记
艺蕾概况
专业空间
招生招聘
资料库
成绩查询
艺蕾校历
考级比赛专栏
艺蕾简介
荣誉获奖
美丽校园
声乐中心
美术中心
器乐中心
理论中心
舞蹈中心
报名须知
在线招聘
中高考招生简章
北舞考级
联系我们
联系我们
Online customer service
值班老师
工作时间
周二至周五 :9:00-20:00
周六至周日 :8:00-20:00
联系方式
客服热线:0471-4599812
直通校长:13238431703
邮箱:256379540@qq.com
【校考资讯】浙江音乐学院2025年全日制本科招生专业目录及考试大纲
浏览数:
151
次
分享到:
微信
新浪微博
QQ分享
QQ空间
百度贴吧
复制网址
浙江音乐学院2025年全日制本科招生专业目录及考试大纲
招生专业(招考方向)、学制及招生方式
<
滑动查看下一张图片
>
各专业考试科目要求及分值比例
音乐教育学院
⇦ 左滑动,了解详情
钢琴系
⇦ 左滑动,了解详情
声乐歌剧系
⇦ 左滑动,了解详情
流行音乐系
⇦ 左滑动,了解详情
戏剧系
⇦ 左滑动,了解详情
音乐学系
⇦ 左滑动,了解详情
作曲与指挥系
⇦ 左滑动,了解详情
国乐系
⇦ 左滑动,了解详情
管弦系
⇦ 左滑动,了解详情
舞蹈学院
⇦ 左滑动,了解详情
音乐工程系
⇦ 左滑动,了解详情
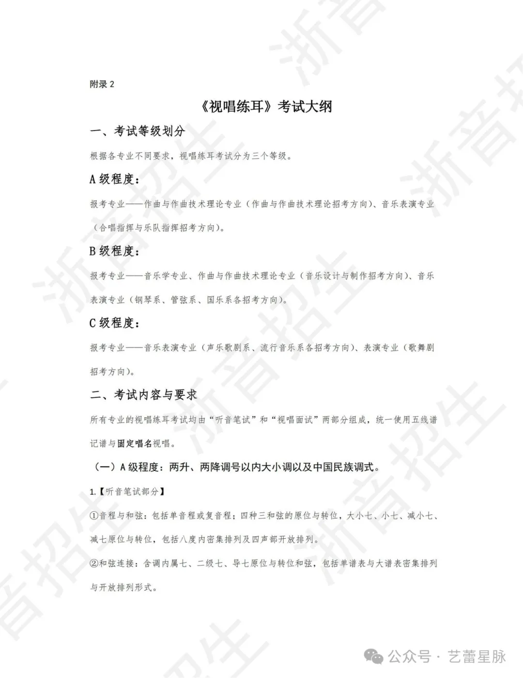
乐理、视唱练耳大纲
<
滑动查看下一张图片
>
艺蕾校考冲刺班已开班!
针对各大高校专业、理论内容精准授课!
等你来战!
内容转载于浙江音乐学院官网
图文编辑:张家睿
上一篇:
【微课】初中简谱视唱 第十一条
下一篇:
【校考资讯】星海音乐学院2025年本科招生考试参考曲目和参考材料
艺蕾导航
内蒙古招生考试信息网
呼和浩特市招生考试信息网
内蒙古大学
内蒙古师范大学
内蒙古艺术学院
音乐学院导航
中国艺术考级网
内蒙古塞外艺术网
中国音协考级
北京舞蹈学院考级
全国美术考级
栏目导航
中央音乐学院
中国音乐学院
上海音乐学院
西安音乐学院
沈阳音乐学院
北京舞蹈学院
中国美术学院
国音附中
央音附中
内艺附中
分享网站
微信
新浪微博
QQ空间
豆瓣网
百度贴吧
复制网址
分享网站
微信
新浪微博
QQ空间
豆瓣网
百度贴吧
复制网址
图文展示
咨询热线:13238431703
0471-4599812