联系我们

联系我们

Online customer service

 工作时间
周二至周五 :9:00-20:00
周六至周日 :8:00-20:00
 联系方式
客服热线:0471-4599812
直通校长:13238431703
邮箱:256379540@qq.com

【校考资讯】星海音乐学院2025年本科招生考试大纲

浏览数:122
星海音乐学院2025年本科招生考试大纲




图片
注意!!!本篇“星海音乐学院2025年本科招生考试大纲为招生简章部分内容”。招生简章全文预计将于1月初发布,敬请留意!

考试曲目请访问:https://zs.xhcom.edu.cn/info/1057/3343.htm

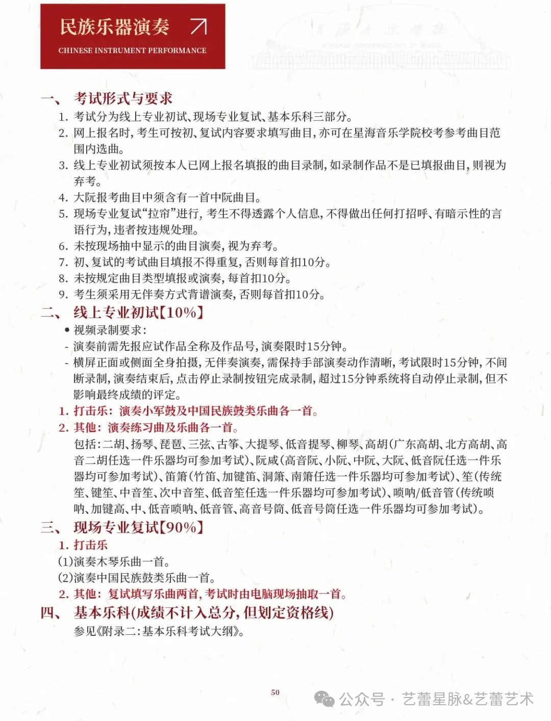
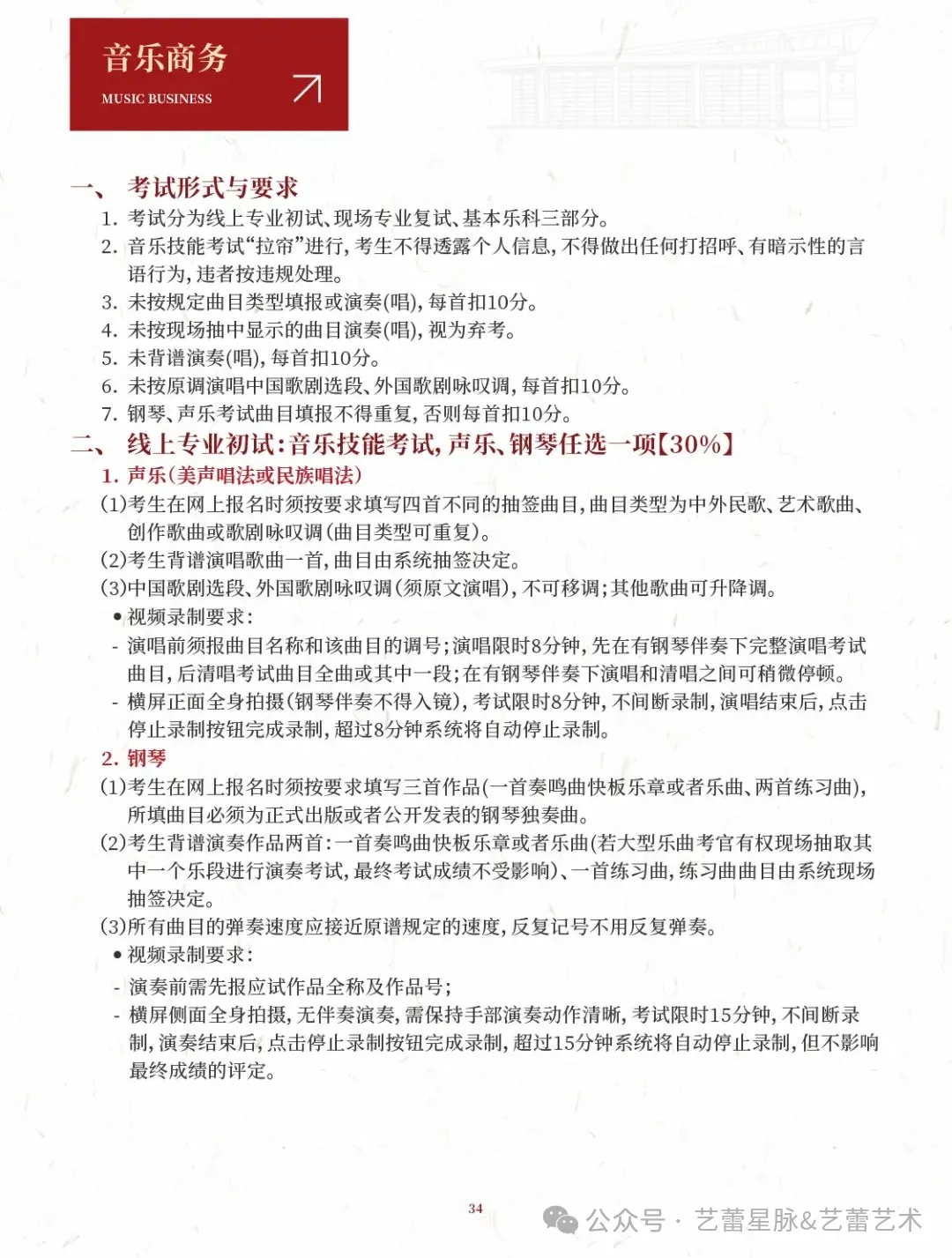
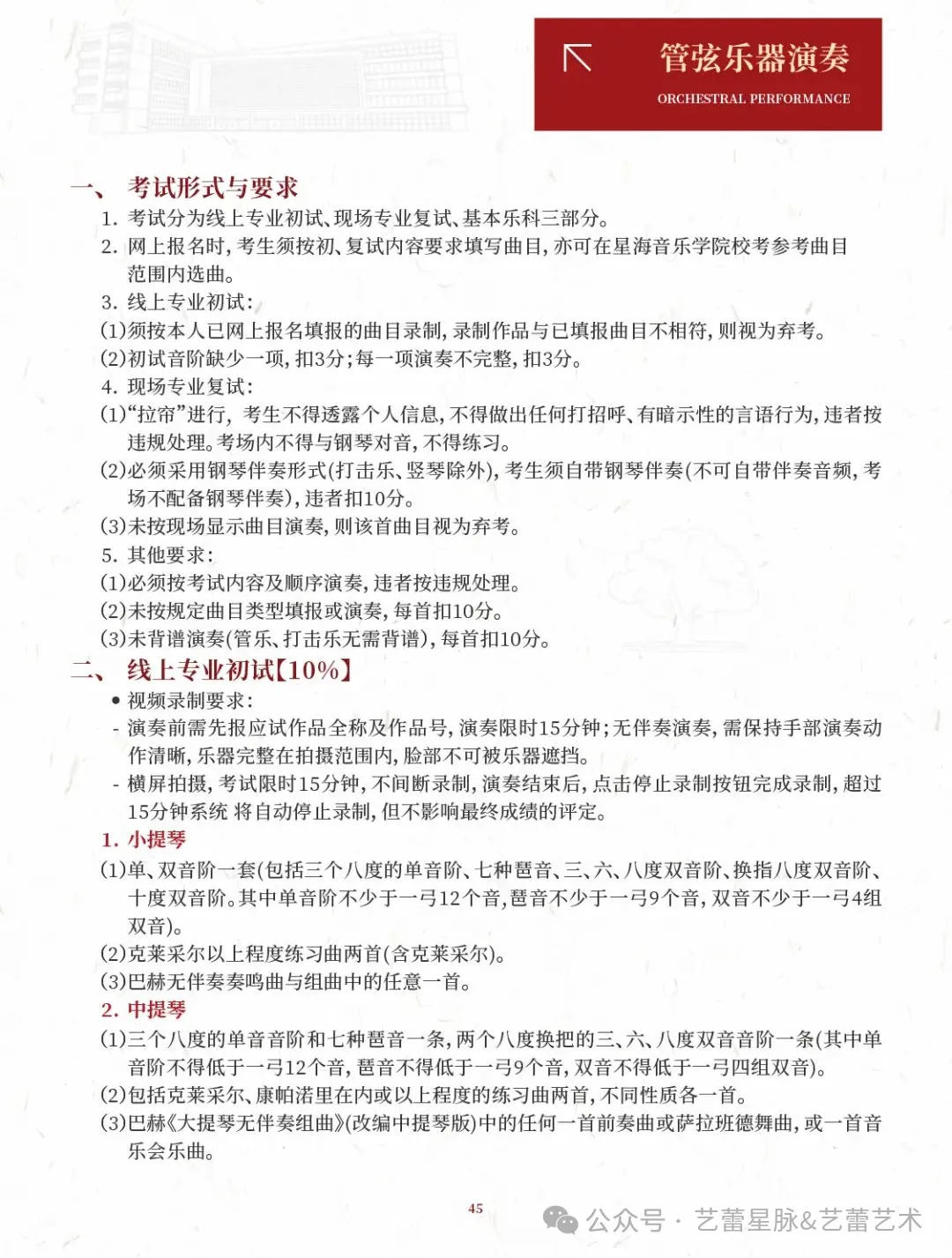
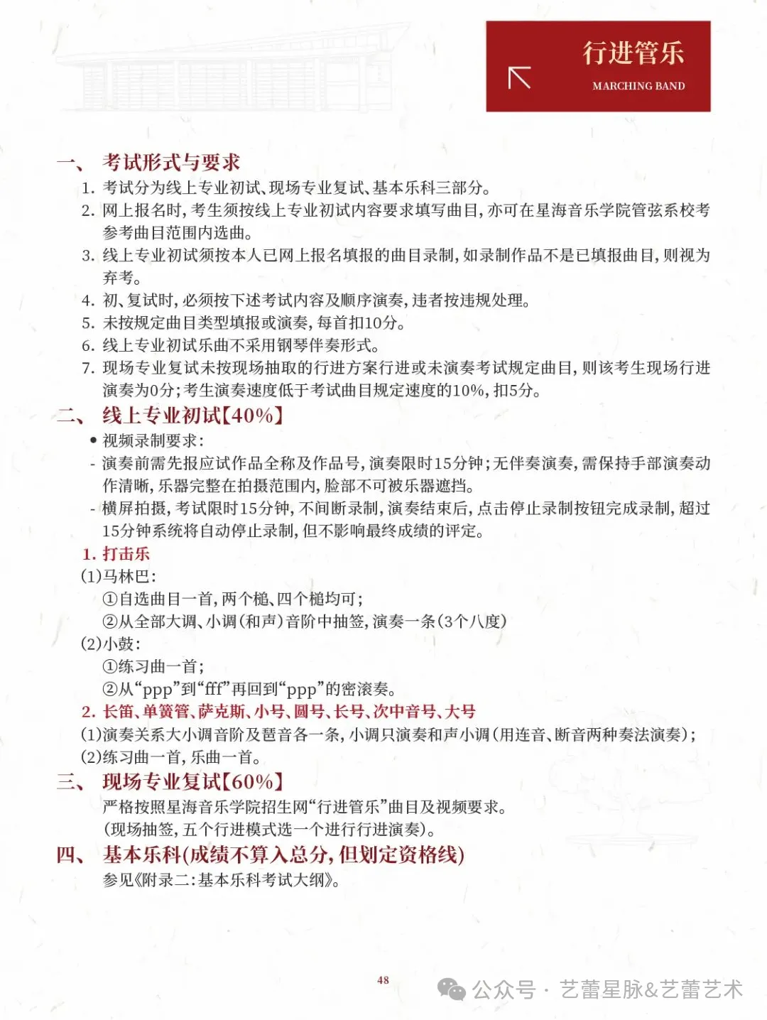
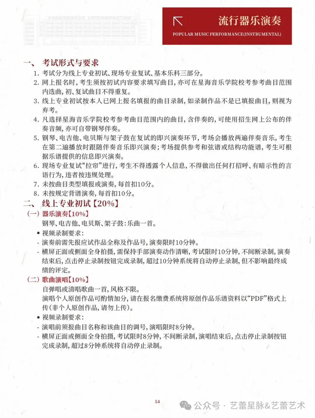
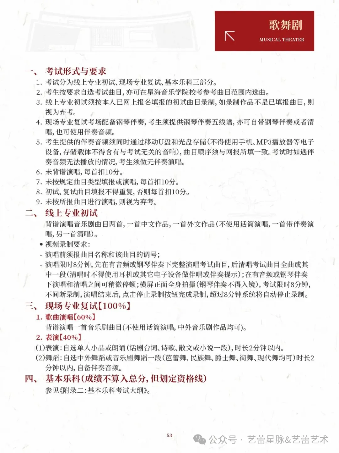
专业及考试范围

图片

图片

图片
图片
图片
图片
图片
图片
图片
图片
图片
图片
图片
图片
图片
图片
图片
图片
图片
图片
图片
图片
图片
图片
图片
图片
图片
图片
图片
图片
图片
图片
图片
图片
图片
图片
图片
图片
图片
图片
图片
图片
图片
图片
图片
图片
图片
图片
图片
图片

图片图片

理论科目考试大纲


图片
图片
图片
图片


内容转载于星海音乐学院官网

图文编辑:张家睿

图片


图文展示
 
 
 
 

咨询热线:13238431703                              0471-4599812